Regulacje i zgody Autopay S.A.
- Jesteśmy członkiem Forum Technologii Bankowych przy Związku Banków Polskich.
- Jesteśmy członkiem Polskiej Organizacji Niebankowych Instytucji Płatności.
- Mamy status krajowej instytucji płatniczej nadzorowanej przez Komisję Nadzoru Finansowego.
- Od 2011 roku na podstawie zgody Narodowego Banku Polskiego prowadzimy działalność rozliczeniową i rozrachunkową pod nazwą "System Płatności BlueCash", nadzorowaną przez NBP.
- Posiadamy certyfikat PCI DSS, umożliwiający przetwarzanie danych kartowych w systemach informatycznych i bramkach płatniczych.
Dane spółek wchodzących w skład Grupy Autopay
Autopay S.A.
z siedzibą w Sopocie przy ulicy Powstańców Warszawy 6, kod 81-718.
Spółka została zarejestrowana w Sądzie Rejonowym Gdańsk-Północ VIII Wydział Gospodarczy KRS pod nr 0000320590, NIP 585-13-51-185, REGON 191781561.
Kapitał zakładowy wynosi 2 205 500 złotych (wpłacony w całości).
W skład zarządu Autopay S.A. wchodzą:
Andrzej Antoń – Prezes Zarządu
Wojciech Murawski - Członek Zarządu
Ewa Woroszył - Członek Zarządu
Marcin Mazurek – Członek Zarządu
Jednostki zależne
- Autopay Mobility Sp. z o.o. z siedzibą w Sopocie
- Autopay GmbH z siedzibą w Berlinie (Niemcy)
- Blue Media LLC z siedzibą w San Jose (California, USA)
- Autopay RS Sp. z o.o. z siedzibą w Warszawie
- Autopay Services Sp. z o.o. z siedzibą w Sopocie
Ład korporacyjny
Autopay S.A., na podstawie uchwał Zarządu oraz Rady Nadzorczej Spółki, od dnia 1 stycznia 2015 r. wdrożyła i stosuje „Zasady ładu korporacyjnego dla instytucji nadzorowanych” określone przez Komisję Nadzoru Finansowego (KNF) w dokumencie, którego treść dostępna jest na stronach internetowych KNF.
Sprawdź
Równocześnie Autopay S.A. informuje, że Rada Nadzorcza Spółki na wniosek Zarządu zaakceptowała odstąpienie od stosowania zasady określonej w § 21 ust. 2 zd. 2 „Zasad Ładu Korporacyjnego dla instytucji nadzorowanych” dotyczącej wyboru przewodniczącego organu nadzorującego przy uwzględnieniu kryterium niezależności.
Zgodnie z § 27 „Zasad Ładu Korporacyjnego dla instytucji nadzorowanych” Rada Nadzorcza Autopay S.A. dokonała w dniu 29 stycznia 2025 r. oceny stosowania w 2024 r. wdrożonych w Spółce tych zasad, stwierdzając, że w 2024 r. były one przestrzegane przez Spółkę zgodnie z ich treścią, z uwzględnieniem ww. odstąpienia od stosowania zasady określonej w § 21 ust. 2 zd. 2. Rada Nadzorcza Spółki pozytywnie oceniła funkcjonowanie w Spółce w 2024 r. „Zasad Ładu Korporacyjnego dla instytucji nadzorowanych”.
Strategia podatkowa
Informacje o realizowanej strategii podatkowej przez Autopay S.A. za rok podatkowy 2023
-
Procesy oraz procedury dotyczące zarządzania obowiązkami wynikającymi z przepisów prawa podatkowego
W Autopay S.A. obowiązują „Ramy Wewnętrznego Nadzoru Podatkowego. Strategia podatkowa i Ład podatkowy”, których celem jest opracowanie skutecznego i adekwatnego systemu pozwalającego Autopay S.A. na kontrolę obszaru podatkowego zapewniając zgodność z przepisami, wymogami sprawozdawczości podatkowej i zarządzanie ryzykiem w tym obszarze.
Głównym i zasadniczym założeniem Autopay S.A., w odniesieniu do kwestii podatkowych, jest prawidłowe wywiązywanie się z nałożonych na nią obowiązków podatkowych, w tym w szczególności płacenie podatków i wszelkich innych zobowiązań o charakterze podatkowym w kwocie i w terminach wymaganych przepisami prawa podatkowego. W tym celu, Autopay S.A. posiada odpowiednią strukturę organizacyjną, w tym Biuro Podatków oraz Dział Księgowości i Sprawozdawczości, a ich pracownicy posiadają niezbędną wiedzę, doświadczenie i umiejętności zapewniające prawidłowe realizowanie przez Autopay S.A. obowiązków wynikających z przepisów prawa podatkowego. Autopay S.A. korzystała także ze wsparcia podmiotów trzecich, zajmujących się profesjonalnym doradztwem podatkowym. - Dobrowolne formy współpracy z organami Krajowej Administracji Skarbowej
Autopay S.A. w roku podatkowym 2023 nie była stroną ani nie wystąpiła z wnioskiem o zawarcie umowy o współdziałanie w zakresie podatków z Szefem Krajowej Administracji Skarbowej w rozumieniu art. 20s § 1 ustawy Ordynacja podatkowa oraz nie zawarła, ani nie wystąpiła z wnioskiem o zawarcie uprzedniego porozumienia cenowego w rozumieniu art. 81 pkt 1 ustawy o rozstrzyganiu sporów dotyczących podwójnego opodatkowania oraz zawieraniu uprzednich porozumień cenowych. -
Informacja odnośnie realizacji przez Autopay S.A. obowiązków podatkowych na terytorium Rzeczypospolitej Polskiej, w tym o przekazanych do Szefa Krajowej Administracji Skarbowej informacjach o schematach podatkowych
Autopay S.A. informuje, że w roku podatkowym 2023 terminowo realizowała wszelkie obowiązki wynikające z obowiązujących na terytorium Rzeczpospolitej Polskiej przepisów prawa podatkowego. W szczególności, Autopay S.A. złożyła wszystkie deklaracje podatkowe dotyczące rozliczeń podatkowych za rok podatkowy 2023 oraz uregulowała zobowiązania podatkowe z tytułu:- podatku dochodowego od osób prawnych,
- podatku od towarów i usług,
- obowiązków płatnika w zakresie podatku od osób fizycznych.
-
Transakcje z podmiotami powiązanymi
Spółka wskazuje, że w okresie od 1 stycznia 2023 roku do 31 grudnia 2023 roku wypełniła wszystkie ciążące na niej obowiązki związane ze zrealizowanymi transakcjami wynikające z przepisów o cenach transferowych, w tym podejmowała wszelkie działania, aby warunki współpracy z podmiotami powiązanymi oraz w szczególności metoda ustalenia ceny i wysokość wynagrodzenia, były zgodne z zasadą ceny rynkowej wyrażonej w art. 11c ust. 1 ustawy o podatku dochodowym od osób prawnych.
Ponadto, w 2023 r. suma wartości transakcji dokonanych przez Autopay S.A. z podmiotami powiązanymi w rozumieniu art. 11a ust. 1 pkt 4 ustawy o podatku dochodowym od osób prawnych przekroczyła 5% sumy bilansowej aktywów w rozumieniu przepisów o rachunkowości, ustalonych na podstawie ostatniego zatwierdzonego sprawozdania finansowego Autopay S.A. (za 2023 r.). Były to następującego rodzaju transakcje:- inne transakcje finansowe – sprzedaż,
- sprzedaż usługi o niskiej wartości dodanej,
- odsprzedaż przedmiotu transakcji w cenie nabycia,
- udzielenie licencji na korzystanie ze znaku towarowego,
- sprzedaż innych usług,
- zakup usług niematerialnych związanych z nieruchomościami,
- zakup usług niematerialnych innych niż usługi o niskiej wartości dodanej, badawczo – rozwojowe, pośrednictwa i związane z nieruchomościami,
- zakup innych usług,
- zarządzanie płynnością,
- udzielanie gwarancji lub poręczeń,
- pożyczki udzielone.
-
Działania restrukturyzacyjne
W dniu 29 grudnia 2023 r. lecz ze skutkiem od 1 stycznia 2024 r. spółka Autopay S.A. nabyła 100% udziałów w spółce Cloud Services Sp. z o.o. W związku z powyższym od dnia 1 stycznia 2024 r. spółka Cloud Services Sp. z o.o. (nowa nazwa Autopay Services Sp. z o.o.) weszła w skład Grupy kapitałowej Autopay S.A. W roku podatkowym 2023 spółka Autopay S.A. nabyła dodatkowe udziały w Paytree Sp. z o.o. -
Informacja w zakresie złożonych wniosków o wydanie interpretacji ogólnej przepisów
Autopay S.A. informuje, że w roku podatkowym 2023 nie składała wniosków o wydanie:- ogólnej interpretacji podatkowej, o której mowa w art. 14a § 1 Ordynacji podatkowej,
- interpretacji przepisów prawa podatkowego, o której mowa w art. 14b Ordynacji podatkowej,
- wiążącej informacji stawkowej, o której mowa w art. 42a ustawy o podatku od towarów i usług, a także
- wiążącej informacji akcyzowej, o której mowa w art. 7d ust. 1 ustawy z dnia 6 grudnia 2008 r. o podatku akcyzowym.
-
Informacja w zakresie rozliczeń podatkowych na terytoriach lub w krajach stosujących szkodliwą konkurencję podatkową
Autopay S.A. informuje, że w roku podatkowym 2023 nie dokonywała rozliczeń podatkowych na terytoriach lub w krajach stosujących szkodliwą konkurencję podatkową wskazanych w aktach wykonawczych wydanych na podstawie art. 11j ust. 2 i na podstawie art. 23v ust.2 ustawy o PIT oraz w obwieszczeniu ministra właściwego do spraw finansów publicznych wydanym na podstawie art. 86a § 10 Ordynacji podatkowej.
Informacje o realizowanej strategii podatkowej przez Autopay S.A. za rok podatkowy 2022
-
Procesy oraz procedury dotyczące zarządzania obowiązkami wynikającymi z przepisów prawa podatkowego
W Autopay S.A. obowiązują „Ramy Wewnętrznego Nadzoru Podatkowego. Strategia podatkowa i Ład podatkowy”, których celem jest opracowanie skutecznego i adekwatnego systemu pozwalającego Autopay S.A. na kontrolę obszaru podatkowego zapewniając zgodność z przepisami, wymogami sprawozdawczości podatkowej i zarządzanie ryzykiem w tym obszarze.
Głównym i zasadniczym założeniem Autopay S.A., w odniesieniu do kwestii podatkowych, jest prawidłowe wywiązywanie się z nałożonych na nią obowiązków podatkowych, w tym w szczególności płacenie podatków i wszelkich innych zobowiązań o charakterze podatkowym w kwocie i w terminach wymaganych przepisami prawa podatkowego. W tym celu, Autopay S.A. posiada odpowiednią strukturę organizacyjną, w tym Biuro Podatków oraz Dział Księgowości i Sprawozdawczości, a ich pracownicy posiadają niezbędną wiedzę, doświadczenie i umiejętności zapewniające prawidłowe realizowanie przez Autopay S.A. obowiązków wynikających z przepisów prawa podatkowego. Autopay S.A. korzystała także ze wsparcia podmiotów trzecich, zajmujących się profesjonalnym doradztwem podatkowym. - Dobrowolne formy współpracy z organami Krajowej Administracji Skarbowej
Autopay S.A. w roku podatkowym 2022 nie była stroną ani nie wystąpiła z wnioskiem o zawarcie umowy o współdziałanie w zakresie podatków z Szefem Krajowej Administracji Skarbowej w rozumieniu art. 20s § 1 ustawy Ordynacja podatkowa oraz nie zawarła, ani nie wystąpiła z wnioskiem o zawarcie uprzedniego porozumienia cenowego w rozumieniu art. 81 pkt 1 ustawy o rozstrzyganiu sporów dotyczących podwójnego opodatkowania oraz zawieraniu uprzednich porozumień cenowych. -
Informacja odnośnie realizacji przez Autopay S.A. obowiązków podatkowych na terytorium Rzeczypospolitej Polskiej, w tym o przekazanych do Szefa Krajowej Administracji Skarbowej informacjach o schematach podatkowych
Autopay S.A. informuje, że w roku podatkowym 2022 terminowo realizowała wszelkie obowiązki wynikające z obowiązujących na terytorium Rzeczpospolitej Polskiej przepisów prawa podatkowego. W szczególności, Autopay S.A. złożyła wszystkie deklaracje podatkowe dotyczące rozliczeń podatkowych za rok podatkowy 2022 oraz uregulowała zobowiązania podatkowe z tytułu:- podatku dochodowego od osób prawnych,
- podatku od towarów i usług,
- obowiązków płatnika w zakresie podatku od osób fizycznych, a także
- podatku od nieruchomości.
-
Transakcje z podmiotami powiązanymi
Spółka wskazuje, że w okresie od 1 stycznia 2022 roku do 31 grudnia 2022 roku wypełniła wszystkie ciążące na niej obowiązki związane ze zrealizowanymi transakcjami wynikające z przepisów o cenach transferowych, w tym podejmowała wszelkie działania, aby warunki współpracy z podmiotami powiązanymi oraz w szczególności metoda ustalenia ceny i wysokość wynagrodzenia, były zgodne z zasadą ceny rynkowej wyrażonej w art. 11c ust. 1 ustawy o podatku dochodowym od osób prawnych.
Ponadto, w 2022 r. suma wartości transakcji dokonanych przez Autopay S.A. z podmiotami powiązanymi w rozumieniu art. 11a ust. 1 pkt 4 ustawy o podatku dochodowym od osób prawnych przekroczyła 5% sumy bilansowej aktywów w rozumieniu przepisów o rachunkowości, ustalonych na podstawie ostatniego zatwierdzonego sprawozdania finansowego Autopay S.A. (za 2022 r.). Były to następującego rodzaju transakcje:- inne transakcje finansowe – sprzedaż,
- sprzedaż nieruchomości i innych aktywów,
- sprzedaż usługi o niskiej wartości dodanej,
- odsprzedaż przedmiotu transakcji w cenie nabycia,
- sprzedaż innych usług,
- zakup usług niematerialnych związanych z nieruchomościami,
- zakup usług niematerialnych innych niż usługi o niskiej wartości dodanej, badawczo – rozwojowe, pośrednictwa i związane z nieruchomościami,
- zakup innych usług,
- zarządzanie płynnością,
- udzielanie gwarancji lub poręczeń,
- pożyczki udzielone.
-
Działania restrukturyzacyjne
W roku podatkowym 2022 Autopay S.A. nabyła udziały w Autopay RS Sp. z o.o. i objęła dodatkowe udziały w Autopay Mobility Sp. z o.o. oraz zbyła udziały w spółce Droplabs Sp. z o.o. i w spółce Symmetrical AI Limited.
W kwietniu 2022 r. miała miejsce transakcja, w ramach której dotychczasowi akcjonariusze Autopay S.A., którzy przed dokonaniem transakcji byli łącznie właścicielami 100% akcji w kapitale zakładowym Spółki, dokonali sprzedaży 471 akcji Spółki stanowiących łącznie 11,775% kapitału zakładowego Spółki na rzecz spółki PSC Nominee 4 Limited, która jest spółką celową z grupy kapitałowej Pollen Street Capital. -
Informacja w zakresie złożonych wniosków o wydanie interpretacji ogólnej przepisów
Autopay S.A. informuje, że w roku podatkowym 2022 nie składała wniosków o wydanie:- ogólnej interpretacji podatkowej, o której mowa w art. 14a § 1 Ordynacji podatkowej,
- wiążącej informacji stawkowej, o której mowa w art. 42a ustawy o podatku od towarów i usług, a także
- wiążącej informacji akcyzowej, o której mowa w art. 7d ust. 1 ustawy z dnia 6 grudnia 2008 r. o podatku akcyzowym.
Autopay S.A. informuje, że w okresie od 1 stycznia 2022 roku do 31 grudnia 2022 roku złożyła 1 wniosek o wydanie interpretacji przepisów prawa podatkowego, o której mowa w art. 14b Ordynacji podatkowej w zakresie podatku od towarów i usług. -
Informacja w zakresie rozliczeń podatkowych na terytoriach lub w krajach stosujących szkodliwą konkurencję podatkową
Autopay S.A. informuje, że w roku podatkowym 2022 nie dokonywała rozliczeń podatkowych na terytoriach lub w krajach stosujących szkodliwą konkurencję podatkową wskazanych w aktach wykonawczych wydanych na podstawie art. 11j ust. 2 i na podstawie art. 23v ust.2 ustawy o PIT oraz w obwieszczeniu ministra właściwego do spraw finansów publicznych wydanym na podstawie art. 86a § 10 Ordynacji podatkowej.
-
Procesy oraz procedury dotyczące zarządzania obowiązkami wynikającymi z przepisów prawa podatkowego
W Autopay obowiązują „Ramy Wewnętrznego Nadzoru Podatkowego. Strategia podatkowa i Ład podatkowy”, których celem jest opracowanie skutecznego i adekwatnego systemu pozwalającego Autopay na kontrolę obszaru podatkowego zapewniając zgodność z przepisami w tym zakresie, wymogami sprawozdawczości podatkowej i zarządzanie ryzykiem w tym obszarze.
Głównym i zasadniczym założeniem Autopay, w odniesieniu do kwestii podatkowych, jest prawidłowe wywiązywanie się z nałożonych na nią obowiązków podatkowych, w tym w szczególności płacenie podatków i wszelkich innych zobowiązań o charakterze podatkowym w kwocie i w terminach wymaganych przepisami prawa podatkowego. W tym celu, Autopay posiada odpowiednią strukturę organizacyjną, w tym Biuro Podatków a jej pracownicy posiadają niezbędną wiedzę, doświadczenie i umiejętności zapewniające prawidłowe realizowanie przez Autopay obowiązków wynikających z przepisów prawa podatkowego. Autopay korzystała także ze wsparcia podmiotów trzecich, zajmujących się profesjonalnym doradztwem podatkowym. -
Dobrowolne formy współpracy z organami Krajowej Administracji Skarbowej
Autopay w roku podatkowym 2021 nie była stroną ani nie wystąpiła z wnioskiem o zawarcie umowy o współdziałanie w zakresie podatków z Szefem Krajowej Administracji Skarbowej w rozumieniu art. 20s § 1 ustawy Ordynacja podatkowa oraz nie zawarła, ani nie wystąpiła z wnioskiem o zawarcie uprzedniego porozumienia cenowego w rozumieniu art. 81 pkt 1 ustawy o rozstrzyganiu sporów dotyczących podwójnego opodatkowania oraz zawieraniu uprzednich porozumień cenowych. -
Informacja odnośnie realizacji przez Autopay obowiązków podatkowych na terytorium Rzeczypospolitej Polskiej, w tym o przekazanych do Szefa Krajowej Administracji Skarbowej informacjach o schematach podatkowych
Autopay informuje, że w roku podatkowym 2021 terminowo realizowała wszelkie obowiązki wynikające z obowiązujących na terytorium Rzeczpospolitej Polskiej przepisów prawa podatkowego. W szczególności, Autopay złożyła wszystkie deklaracje podatkowe dotyczące rozliczeń podatkowych za rok podatkowy 2021 oraz uregulowała zobowiązania podatkowe z tytułu:
- podatku dochodowego od osób prawnych,
- podatku od towarów i usług,
- obowiązków płatnika w zakresie podatku od osób fizycznych, a także
- podatku od nieruchomości.
-
Transakcje z podmiotami powiązanymi
Autopay wskazuje, że w roku podatkowym 2021 wypełniła wszystkie ciążące na niej obowiązki związane ze zrealizowanymi transakcjami wynikające z przepisów o cenach transferowych, w tym podejmowała wszelkie działania, aby warunki współpracy z podmiotami powiązanymi oraz w szczególności metoda ustalenia ceny i wysokość wynagrodzenia, były zgodne z zasadą ceny rynkowej wyrażonej w art. 11c ust. 1 ustawy o CIT.
Ponadto, Autopay poniżej przedstawia informacje na temat transakcji realizowanych z podmiotami powiązanymi w rozumieniu art. 11a ust. 1 pkt 4 ustawy o podatku dochodowym od osób prawnych. Łączna wartość transakcji w roku podatkowym 2021 przekraczała 5% sumy bilansowej aktywów w rozumieniu przepisów o rachunkowości, ustalonych na podstawie ostatniego zatwierdzonego sprawozdania finansowego.
Rodzaj transakcji Podmioty powiązane Przychody ze sprzedaży towarów i usług Autopay Mobility Sp. z o.o. Cloud Services Sp. z o.o. BM Property Sp. z o.o. BM Research Sp. z o.o. Zakup towarów i usług Autopay Mobility Sp. z o.o. Cloud Services Sp. z o.o. BM Property Sp. z o.o. BM Research Sp. z o.o. Blue Media LLC Brainstorm Sp. z o.o. Droplabs Sp. z o.o. Legal Geek Sp. z o.o. sportbm sp. z o.o. -
Działania restrukturyzacyjne
W roku podatkowym 2021 Autopay nabyła udziały w Autopay Mobility Sp. z o.o., Droplabs Sp. z o.o., Paytree Sp. z o.o., Blue Media LLC i Autopay GMBH oraz zbyła udziały spółki Polskie Aplikacje Transakcyjne Sp. z o.o. Zostały zbyte również udziały w spółce Droplabs Sp. z o.o. oraz udziały w spółce Symmetrical AI Limited.
W kwietniu 2022 r. miała miejsce transakcja, w ramach której dotychczasowi akcjonariusze Autopay, którzy przed dokonaniem transakcji byli łącznie właścicielami 100% akcji w kapitale zakładowym Spółki, dokonali sprzedaży 471 akcji Spółki stanowiących łącznie 11,775% kapitału zakładowego Spółki na rzecz spółki PSC Nominee 4 Limited, która jest spółką celową z grupy kapitałowej Pollen Street Capital. -
Informacja w zakresie złożonych wniosków o wydanie interpretacji ogólnej przepisów Autopay informuje, że w roku podatkowym 2021 nie składała wniosków o wydanie:
- ogólnej interpretacji podatkowej, o której mowa w art. 14a § 1 Ordynacji podatkowej,
- interpretacji przepisów prawa podatkowego, o której mowa w art. 14b Ordynacji podatkowej,
- wiążącej informacji stawkowej, o której mowa w art. 42a ustawy z dnia 11 marca 2004 r. o podatku od towarów i usług, a także
- wiążącej informacji akcyzowej, o której mowa w art. 7d ust. 1 ustawy z dnia 6 grudnia 2008 r. o podatku akcyzowym.
-
Informacja w zakresie rozliczeń podatkowych na terytoriach lub w krajach stosujących szkodliwą konkurencję podatkową
Autopay informuje, że w roku podatkowym 2021 nie dokonywała rozliczeń podatkowych na terytoriach lub w krajach stosujących szkodliwą konkurencję podatkową wskazanych w aktach wykonawczych wydanych na podstawie art. 11j ust. 2 i na podstawie art. 23v ust.2 ustawy o PIT oraz w obwieszczeniu ministra właściwego do spraw finansów publicznych wydanym na podstawie art. 86a § 10 Ordynacji podatkowej.
Jako podmiot funkcjonujący w świecie finansów i technologii jesteśmy odpowiedzialni wobec naszych klientów, akcjonariuszy, otoczenia i społeczeństwa za prowadzone działania. W podejmowaniu codziennych decyzji przyświecają nam zasady partnerskiego podejścia i uczciwości.
Jesteśmy transparentną firmą i chcemy się jasno komunikować z naszymi interesariuszami. Dlatego planujemy rozwijać i doskonalić procesy i narzędzia zarządzania również w zakresie strategii podatkowej.
- Posiadamy procesy oraz procedury dotyczące zarządzania wykonywaniem obowiązków nałożonych prawem, które w ogólności odnoszą się także do obowiązków wynikających z przepisów prawa podatkowego i zapewniają ich prawidłowe wykonanie.
- Wdrożyliśmy odrębną procedurę postępowania w zakresie przeciwdziałania niewywiązywaniu się z obowiązku przekazywania informacji o schematach podatkowych.
- Nie jesteśmy objęci programem dobrowolnej współpracy z organami KAS.
- Autopay jest podatnikiem podatku dochodowego od osób prawnych i jako polski rezydent podlega obowiązkowi podatkowemu od całości swoich dochodów. Nadto jesteśmy podatnikiem podatku od towarów i usług oraz podatku od nieruchomości. Wywiązujemy się ze swoich obowiązków jako podatnik na terytorium Rzeczypospolitej Polskiej, w szczególności składając odpowiednie deklaracje i informacje oraz realizując zobowiązania podatkowe w terminach i w zakresie przewidzianym przez przepisy prawa. W roku 2020 Spółka przekazała Szefowi Krajowej Administracji Skarbowej 5 (słownie: pięć) schematów podatkowych, o których mowa w art. 86a §1 pkt 10 Ordynacji podatkowej. Wszystkie przekazane schematy dotyczyły podatku dochodowego od osób prawnych.
- W związku z rozwojem Ekosystemu płatności, współpracujemy z wieloma podmiotami, w tym powiązanymi. Żadna z transakcji z tymi podmiotami nie przekraczała jednak progu 5% wartości sumy bilansowej aktywów.
- W 2020 r., w ramach rozwoju Ekosystemu płatności przez Autopay i spółki zależne podejmowaliśmy działania, które mogą spełniać dyspozycję przepisu art. 27c pkt 3 lit. b UPODP. Każde bowiem działanie biznesowe może mieć wpływ na wysokość zobowiązań podatkowych podatnika lub podmiotów powiązanych. Na bieżąco otwarcie informujemy o tego typu działaniach.
W 2020 r. Autopay:- wydzieliła ze swoich struktur część majątku i wniosła go do spółki Autopay Mobility sp. z o.o. – która zajęła się zarządzaniem i rozwojem coraz popularniejszej usługi Autopay (szerzej na ten temat: https://autopay.pl/baza-wiedzy/blog/fintech/nowa-spolka-autopay-mobility);
- objęła udziały w litewskiej spółce Autopay Europe UAB (szerzej na ten temat: https://autopay.eu);
- objęła udziały w spółce Polskie Aplikacje Transakcyjne sp. z o.o. (szerzej na ten temat w komunikacie prasowym Spółki: https://autopay.pl/baza-wiedzy/aktualnosci/blue-media-inwestuje-w-rachuneo).
- Złożyliśmy jeden wniosek o wydanie interpretacji przepisów prawa podatkowego. Treść wniosku objęta jest tajemnicą handlową.
- Nie składaliśmy wniosku o wydanie wiążącej informacji stawkowej.
- Nie składaliśmy wniosku o wydanie wiążącej informacji akcyzowej.
- Nie dokonujemy rozliczeń podatkowych na terytoriach lub krajach stosujących szkodliwą konkurencję podatkową.
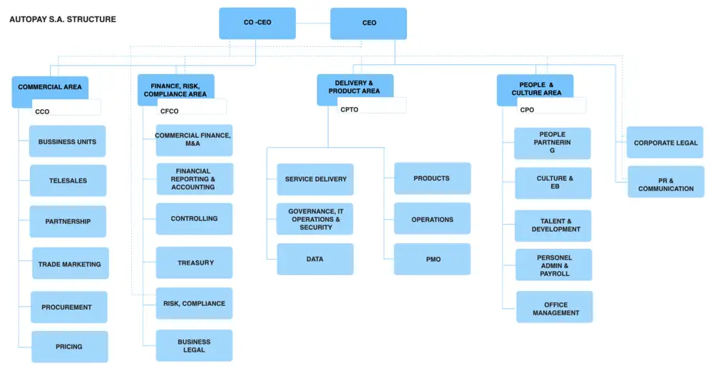
Struktura organizacyjna

Dane osobowe
Dane osobowe Klientów przetwarzamy zgodnie z Rozporządzeniem Parlamentu Europejskiego i Rady (UE) 2016/679 z dnia 27 kwietnia 2016 r. w sprawie ochrony osób fizycznych w związku z przetwarzaniem danych osobowych i w sprawie swobodnego przepływu takich danych oraz uchylenia dyrektywy 95/46/WE (ogólne rozporządzenie o ochronie danych). Szczegółowe zasady przetwarzania danych osobowych określone są w Polityce prywatności Autopay S.A.
Rozpatrywanie reklamacji
Każdy klient ma prawo do złożenia skargi, wniosku lub reklamacji dotyczącej usług lub działalności Autopay S.A. Skargę, wniosek lub reklamację można złożyć:
- drogą pisemną - osobiście w Spółce lub za pośrednictwem operatora pocztowego, kuriera lub posłańca na adres Spółki: ul. Powstańców Warszawy 6, 81-718 Sopot;
- drogą elektroniczną - za pośrednictwem formularza reklamacyjnego dostępnego na stronie: pomoc.autopay.pl
- ustnie - telefonicznie pod nr tel. 58 7604 844 w godzinach 7:00 - 22.00 w dni robocze oraz w soboty w godzinach 8:00 – 16:00 lub osobiście do protokołu w Spółce (w godzinach od 8.00 do 16.00 w dni robocze).
W przypadku nieuwzględnienia przez Spółkę roszczeń wynikających z reklamacji dotyczącej usług finansowych, Klientowi przysługuje prawo do wystąpienia z wnioskiem o rozpatrzenie sprawy do Rzecznika Finansowego (https://rf.gov.pl). Rzecznik Finansowy jest podmiotem uprawnionym do pozasądowego rozstrzygania sporów konsumenckich, a także sporów pomiędzy przedsiębiorcami dotyczących świadczenia usług finansowych.
Spory wynikłe ze świadczenia usług płatniczych na wniosek Klienta mogą być również rozstrzygane przez Sąd Polubowny przy Komisji Nadzoru Finansowego (https://www.knf.gov.pl -> zakładka „Sąd Polubowny”).
Szczegółowe informacje dotyczące trybu polubownego rozwiązywania sporów dostępne są na stronie http://www.polubowne.uokik.gov.pl
Klientowi będącemu konsumentem udostępnia się także łącze elektroniczne do platformy ODR, dotyczącej pozasądowego rozstrzygania sporów między konsumentami a przedsiębiorcami: https://ec.europa.eu/odr
Informacje dodatkowe
- Autopay S.A., decyzją Komisji Nadzoru Finansowego z dnia 1 października 2013 r., uzyskała zezwolenie na świadczenie usług płatniczych w charakterze krajowej instytucji płatniczej i została wpisana do rejestru dostawców usług płatniczych pod numerem: IP17/2013.
- Autopay S.A., decyzją Prezesa Narodowego Banku Polskiego Nr 2/2011 z dnia 25 listopada 2011 r., uzyskała zgodę na prowadzenie systemu płatności o nazwie "System płatności BlueCash". Decyzje wydane przez Prezesa NBP dotyczące systemów płatności można znaleźć na stronie NBP. Regulamin Systemu Płatności BlueCash (pdf)
- W dniu 27.10.2014 r. Autopay S.A. uzyskała certyfikat zgodności ze standardem PCI DSS (Payment Card Industry Data Security Standard) wydany przez SC2labs Sp. z o.o., potwierdzający spełnianie przez Spółkę wymagań zapewniających bezpieczeństwo danych w ramach obsługiwanych przez spółkę transakcji realizowanych przy użyciu kart płatniczych.
- Autopay S.A. jest przedsiębiorcą telekomunikacyjnym zarejestrowanym w Rejestrze przedsiębiorców telekomunikacyjnych, prowadzonym przez Prezesa Urzędu Komunikacji Elektronicznej, pod numerem 11050.